परीक्षा (Exam) – CTET Paper I Primary Level (Class I to V)
भाग (Part) – Part – II – गणित (Mathematics)
परीक्षा आयोजक (Organized) – CBSE
कुल प्रश्न (Number of Question) – 30
परीक्षा तिथि (Exam Date) – June 2011
निर्देश-निम्नलिखित प्रश्नों के उत्तर देने के लिए सबसे उचित विकल्प चुनिए।
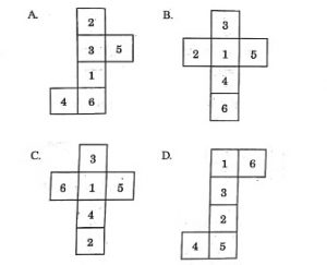
Q31. एक पासे में विपरीत फलकों की संख्याओं का योगफल 7 होता है। निम्नलिखित में से कौन-सा पासे में वलन होगा?

[showhide type=”links01″ more_text=”Show Answer ” less_text=”Hide Answer “] Answer − B [/showhide]
Q32. गणित करने की युक्ति के रूप में “सवाल हल करना” में शामिल है
A अनुमान लगाना
B. व्यापक अभ्यास
C. हल पर पहुँचने के लिए संकेतों का प्रयोग
D. क्रियाकलाप आधारित उपागम
[showhide type=”links02″ more_text=”Show Answer ” less_text=”Hide Answer “] Answer − D [/showhide]
Q33. प्राथमिक कक्षाओं में आकार और स्थान (space) की समझ विकसित करने के लिए किए जाने वाले निम्नलिखित कार्यों को क्रम से लगाइए:
- 2-D आकारों की भुजाओं और शीर्षों का अवलोकन करते हुए उनकी विशेषताओं का मिलान करना
- 2-D आकारों की विशेषताओं का सहजबुद्धि से वर्णन करना
- 2-D आकारों को छाँटना
- विभिन्न 2-D आकारों की भुजाओं, शीर्षों और विकर्णों की गणना करते हुए उनका वर्णन करना
A. 3,1,4,2
B. 4,2,1,3
C. 3,2,4,1
D. 1.4.2.3
[showhide type=”links03″ more_text=”Show Answer ” less_text=”Hide Answer “] Answer − A [/showhide]
Q34. गणित में निदानात्मक परीक्षण का उद्देश्य है
A. सत्रांत परीक्षा के लिए प्रश्न-पत्र की योजना बनाना
B. बच्चों की समझ में निहित रिक्तियों को जानना
C. अभिभावकों को प्रतिपुष्टि (फीडबैक) देना
D. प्रगति पत्रक को भरना
[showhide type=”links04″ more_text=”Show Answer ” less_text=”Hide Answer “] Answer − B [/showhide]
Q35. जब राजन के सामने शाब्दिक समस्याएँ आती हैं, तो वह प्रायः पूछता है “मैं जमा करूँ या घटा?” मैं गुणा करूँ या भाग?” इस तरह के प्रश्न बताते हैं कि
A. राजन जोड़ और गुणा नहीं कर सकता
B. राजन कक्षा में बाधा डालने के लिए अवसर खोजता है ।
C. राजन को भाषा समझने में कठिनाई होती है
D. राजन संख्या-संक्रियाओं को नहीं समझता
[showhide type=”links05″ more_text=”Show Answer ” less_text=”Hide Answer “] Answer − D [/showhide]
Q36. एक समचतुर्भुज के विकर्णों की लंबाई 8 सेंमी और 6 सेंमी है। इसका परिमाप बताइए।
A. 28 सेंमी
B. 18 सेंमी
C. 20 सेंमी
D. 24 सेंमी
[showhide type=”links06″ more_text=”Show Answer ” less_text=”Hide Answer “] Answer − C [/showhide]
Q37. क्षेत्रफल की अवधारणा से परिचित कराने के लिए शिक्षक, से शुरुआत कर सकता है।
A. भिन्न आकारों की आकृतियों का क्षेत्रफल ज्ञात करने के लिए सूत्रों को स्पष्ट करना
B. हथेती, पत्ते, पेंसिल, नोटबुक आदि विभिन्न वस्तुओं की सहायता से किसी आकृति के क्षेत्रफल की तुलना करना
C. आयत की लंबाई और चौड़ाई का पता लगाना और आयत के क्षेत्रफल के सूत्र (लंबाई x चौड़ाई) का प्रयोग करते हुए क्षेत्रफल ज्ञात करना
D. इकाई वर्ग गणन की सहायता से आकृतियों का क्षेत्रफल ज्ञात करना
[showhide type=”links07″ more_text=”Show Answer ” less_text=”Hide Answer “] Answer − B [/showhide]
Q38. एन.सी.एफ. (2005) मानता है कि गणित में ‘सोचने एवं तर्क का एक निश्चित तरीका’ निहित है। नीचे दिए गए कथनों में से वह कथन चुनिए जो उपर्युक्त सिद्धांत का पालन नहीं करता :
A. आंकिक प्रश्नों को हल करने के लिए विद्यार्थियों को निर्धारित सूत्र बताना ।
B. पाठ्य-पुस्तकों में प्रस्तुत सामग्रियों के लिखने का तरीका
C. कक्षा के लिए चुने गए क्रियाकलाप एवं अभ्यास
D. उसे पढ़ाने की विधि
[showhide type=”links08″ more_text=”Show Answer ” less_text=”Hide Answer “] Answer − A [/showhide]
Q39. एक शिक्षक कक्षा से आयत | पर 1/8 निरूपित करने के लिए कहता है। निम्नलिखित में से कौन-सा निरूपण गलत है?

[showhide type=”links09″ more_text=”Show Answer ” less_text=”Hide Answer “] Answer − D [/showhide]
Q40. 407928 को पढ़ा जाएगा?
A चार लाख सात हजार नौ सौ अट्ठाईस
B. चार लाख उनासी हजार अट्ठाईस
C. सैंतालिस हजार नौ सौ अट्ठाईस ‘
D. चालीस हजार नौ सौ अट्ठाईस
[showhide type=”links10″ more_text=”Show Answer ” less_text=”Hide Answer “] Answer − A [/showhide]
Q41. ‘माप’ की अवधारणा विकसित करने हेतु अपनाए गए निम्नलिखित कार्यों को क्रम से लगाइए:
- शिक्षार्थी लंबाई मापने के लिए मानक इकाइयों का प्रयोग करते हैं।
- शिक्षार्थी लंबाई मापने के लिए अमानक इकाइयों का प्रयोग करते हैं।
- शिक्षार्थी सरल अवलोकन द्वारा वस्तुओं को सत्यापित करते हैं।
- शिक्षार्थी मीटर (मैट्रिक) इकाइयों के बीच के सम्बन्धों को समझते
A. 4,1,3,2
B. 1,2,4,3
C. 2,1,3,4
D. 3,2, 1,4
[showhide type=”links11″ more_text=”Show Answer ” less_text=”Hide Answer “] Answer − D [/showhide]
Q42. यदि एक ऑपरेटर को निम्नलिखित रूप में परिभाषित किया जाए
4⊕3 = 4+5+6
5⊕3 = 5+6+7+8
6⊕4 = 6+7+8+9
तो n⊕8 का मान क्या होगा?
A. n+ 36
B. n+ 28
C. 8n+28
D. 8n+ 36
[showhide type=”links12″ more_text=”Show Answer ” less_text=”Hide Answer “] Answer − C [/showhide]
Q43. “बच्चे के पर्यावरण में जो वस्तुएँ लुढ़कती या फिसलती है कक्षा में चर्चा शुरू करो। बच्चों को उनक आकार देखने में और समझने में कि कैसे कुछ वस्तुएँ लुढ़कती हैं और कुछ फिर सहायता करें।”
एन.सी.ई.आर.टी. की कक्षा-II की पाठ्य-पुस्तक में इस तरह के सुझाव यह समझने में शिक्षक की सहायता करते हैं कि
A. चर्चाएँ बहविध परिप्रेक्ष्यों को कक्षा में स्थान देती हैं
B. चर्चा करना गणित की कक्षा के लिए सर्वश्रेष्ठ युक्ति है
C. आस-पास की चीजों के बारे में बच्चों का ध्यान आकर्षित करना शिक्षकों के लिए अनिवार्य है
D. निदर्शन से संपूरित चर्चाएँ विद्यार्थियों को संकल्पनाओं को बेहतर तरीके से समझने में सहायता करती हैं
[showhide type=”links13″ more_text=”Show Answer ” less_text=”Hide Answer “] Answer − D [/showhide]
Q44. एक “अच्छा” गणितज्ञ होने के लिए ……… जरूरी है।
A. सवालों के उत्तर देने की तकनीक में निपुणता
B. अधिकतर सूत्रों को याद करना
C. बहुत जल्दी सवालों को हल करना
D. सभी अवधारणाओं को समझना, लागू करना और उनमें सम्बन्ध बनाना
[showhide type=”links14″ more_text=”Show Answer ” less_text=”Hide Answer “] Answer − D [/showhide]
Q45. कुछ आमों का भार 2 किलो 600 ग्राम है तथा कुछ सेबों का भार 1 किलो 450 ग्राम है। आमों का भार सेबों के भार से कितना अधिक है।
A. 150 ग्राम
B. 4 किलो 50 ग्राम
C. 1 किलो 150 ग्राम
D. 1 किलो 200 ग्राम
[showhide type=”links15″ more_text=”Show Answer ” less_text=”Hide Answer “] Answer − C [/showhide]